GreenRoute - Driving Theory Tests App
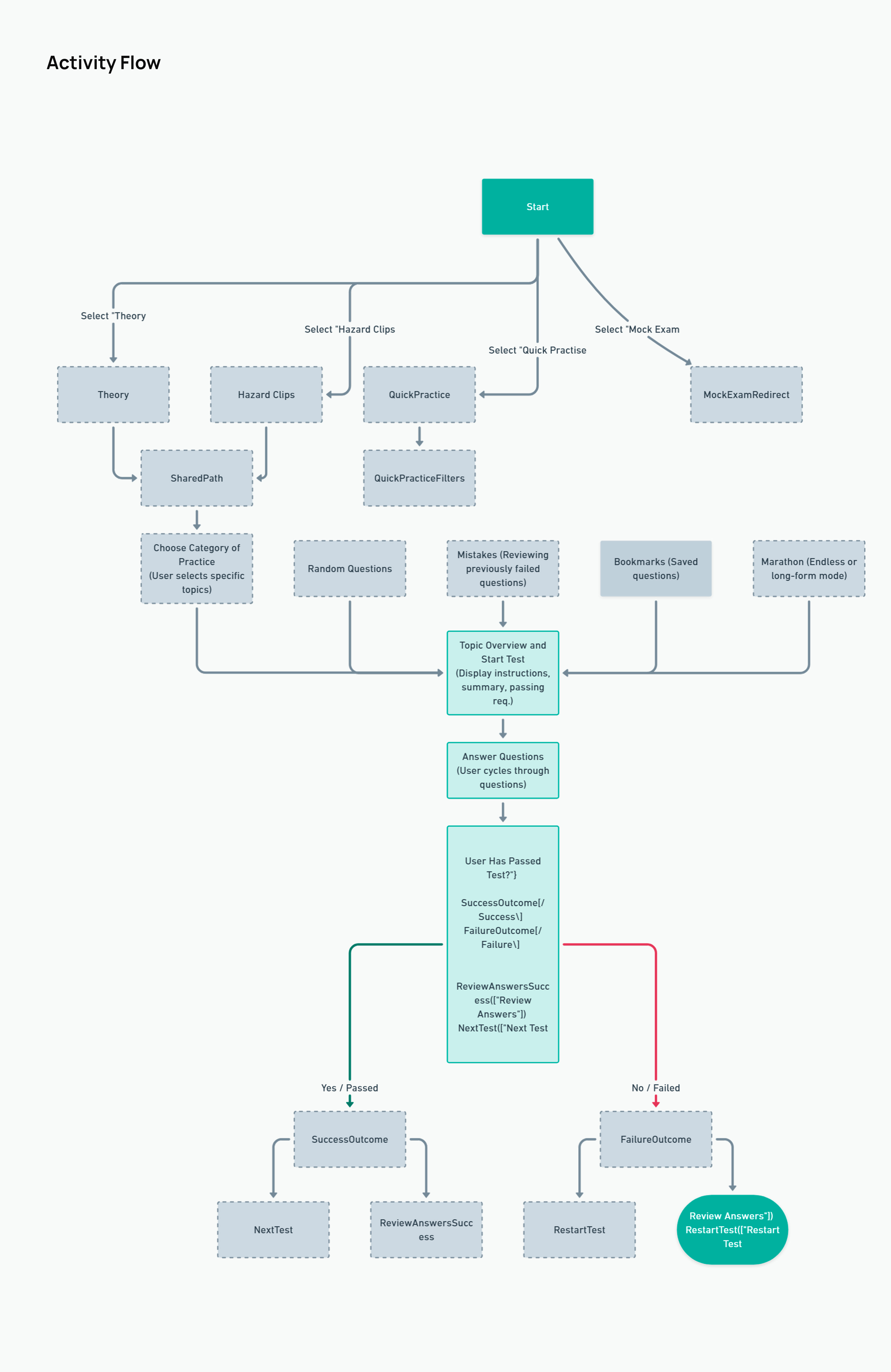
People can use the mobile app GreenRoute to prepare for the driving theory test. Its calm interface inspires confidence, its structure is clear, and its progress tracking is straightforward. I wanted the driving theory content to be easy to understand, approachable, and useful. The graphic style includes soft 3D drawings and clean lettering. It reduces cognitive load and aids in concentration during extended study sessions thanks to its light, balanced appearance.
You may also like
BBC Weather
2025
Glass morphism weather card
2023
Adobe Icons Set
2022
APPLE LOGO ICON
2022
MindMeld Ai: Your Personal AI App
2024
M2 Chip (Community)
2022
Nike Shoes Mobile App Ui Design
2024
The Intelligence : Think outside The Lab Coat
2025
Pixel 9 series Mockups Design
2024
Greenland Travel website Ux/Ui Design
2024